TapTap点点

科学研究

科研项目

2022年度科研项目

发布时间:2023-11-07
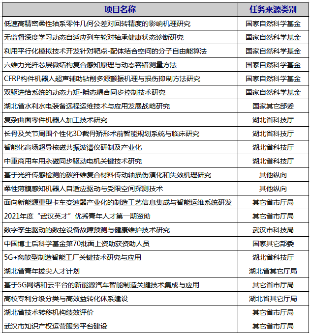
 2022年度科研项目(纵向可公开) 
    TapTap点点2022年度新立科研项目195项,其中纵向项目29项,横向项目166项,合同经费9807.41万元。