TapTap点点

科学研究

科研动态

2025年度教育部重点实验室开放基金拟立项项目公示

发布时间:2025-07-02

2025年度教育部重点实验室开放基金拟立项项目公示

按照教育部重点实验室开放基金项目资助办法相关规定,经学术委员会评审和综合考查,2025年度教育部重点实验室开放基金项目拟立项11项,现将结果进行公示,公示期为202572-202575日。公示期间如有异议,请与教育部重点实验室联系。

联系人:倪敏慧

联系电话:027-87859166

附:2025年度教育部重点实验室开放基金拟立项项目清单

教育部重点实验室

2025.7.2

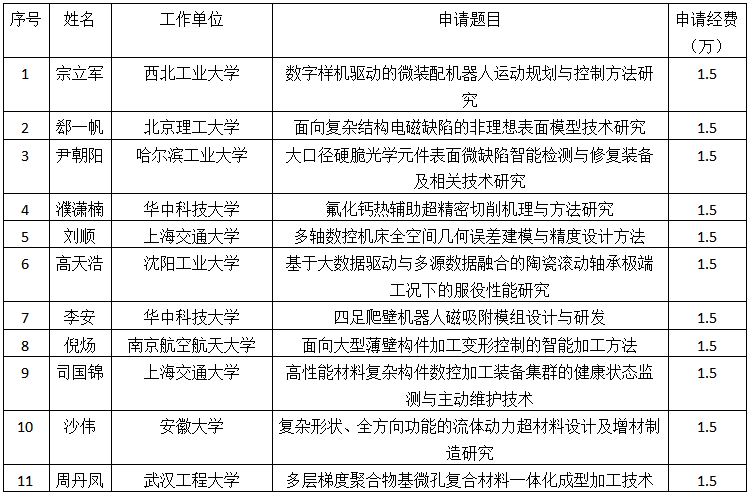
2025年度教育部重点实验室开放基金拟立项项目清单